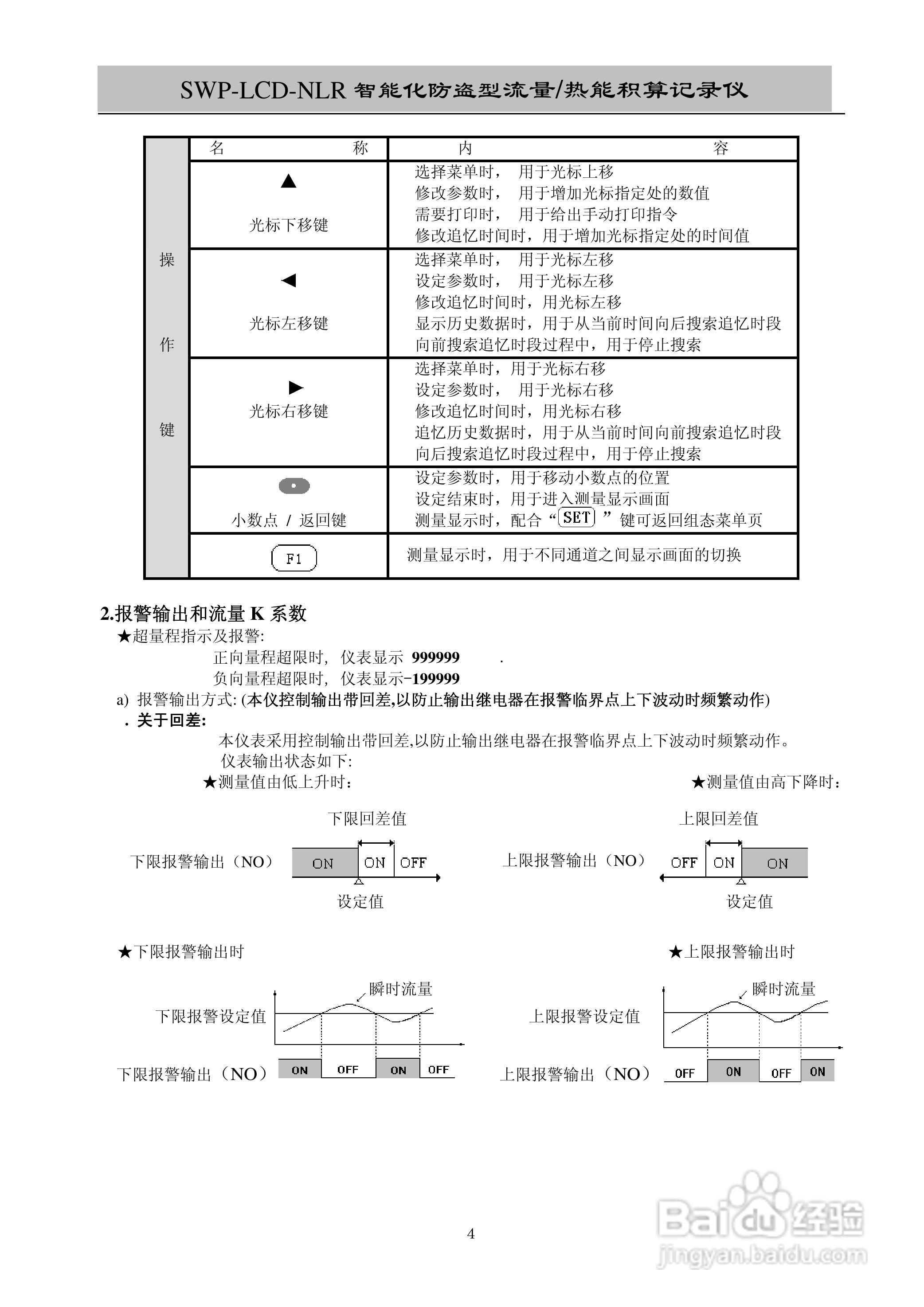
昌晖SWP-LCD-NLR智能化防盗型流量/热能积算仪说明书:[1]

 时间:2024-10-15 12:36:03

本篇为《昌晖SWP-雉搽妤粲LCD-NLR智能化防盗型流量/热能积算仪说明书》,主要介绍该产品的使用方法以及常见故障解决方案。

昌晖SWP-LCD-NLR智能化防盗型流量/热能积算仪说明书:[1]

昌晖SWP-LCD-NLR智能化防盗型流量/热能积算仪说明书:[1]

昌晖SWP-LCD-NLR智能化防盗型流量/热能积算仪说明书:[1]

昌晖SWP-LCD-NLR智能化防盗型流量/热能积算仪说明书:[1]

昌晖SWP-LCD-NLR智能化防盗型流量/热能积算仪说明书:[1]

昌晖SWP-LCD-NLR智能化防盗型流量/热能积算仪说明书:[1]

昌晖SWP-LCD-NLR智能化防盗型流量/热能积算仪说明书:[1]

昌晖SWP-LCD-NLR智能化防盗型流量/热能积算仪说明书:[1]

昌晖SWP-LCD-NLR智能化防盗型流量/热能积算仪说明书:[1]

昌晖SWP-LCD-NLR智能化防盗型流量/热能积算仪说明书:[1]

  • 昌晖SWP-LCD-NLR智能化防盗型流量/热能积算仪说明书:[5]
  • 昌晖LCD-QR 智能化防盗型热量积算仪说明书:[1]
  • 昌晖SWP-LCD-LTR智能防盗天然气流量积算控制仪说明书:[3]
  • 昌晖LCD-QR 智能化防盗型热量积算仪说明书:[2]
  • 智能化设施的便捷酒店设计
  • 热门搜索
    原来我们都是过客是什么歌 什么是暗物质 什么是石英表 三个土字念什么 绿色垃圾桶是什么垃圾分类 krump是什么舞 荆棘是什么意思 autumn是什么意思 20万以内买什么车好 心照不宣是什么意思