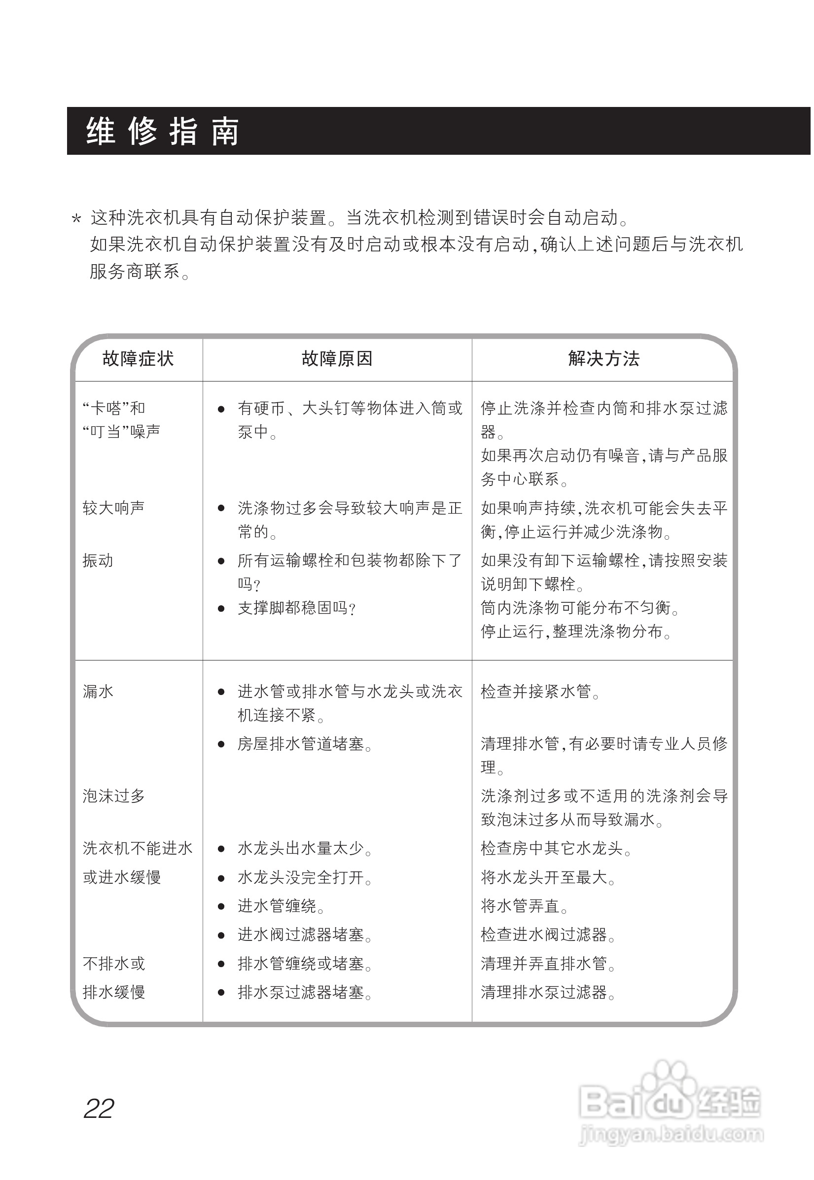
LG WD-N1017洗衣机使用说明书:[3]

 时间:2024-11-08 17:39:03

LG WD-N1017洗衣机使用说明书:[3]

LG WD-N1017洗衣机使用说明书:[3]

LG WD-N1017洗衣机使用说明书:[3]

LG WD-N1017洗衣机使用说明书:[3]

LG WD-N1017洗衣机使用说明书:[3]

LG WD-N1017洗衣机使用说明书:[3]

LG WD-N1017洗衣机使用说明书:[3]

  • LG WD-N1017洗衣机使用说明书:[1]
  • LG WD-A1219AD洗衣机使用说明书:[3]
  • LG WD-1220AD洗衣机使用说明书:[3]
  • LG WD-N8010(0-9)洗衣机使用说明书:[1]
  • LG WD-N8010(0-9)洗衣机使用说明书:[2]
  • 热门搜索
    在地下城寻求邂逅是否搞错了什么漫画 什么品牌手机最好 惊厥是什么意思 什么是电子信箱 天谕什么职业好玩 公务员考试考什么科目 坚持不懈的懈是什么意思 规格型号是什么意思 执著的意思 市级行政区是什么意思