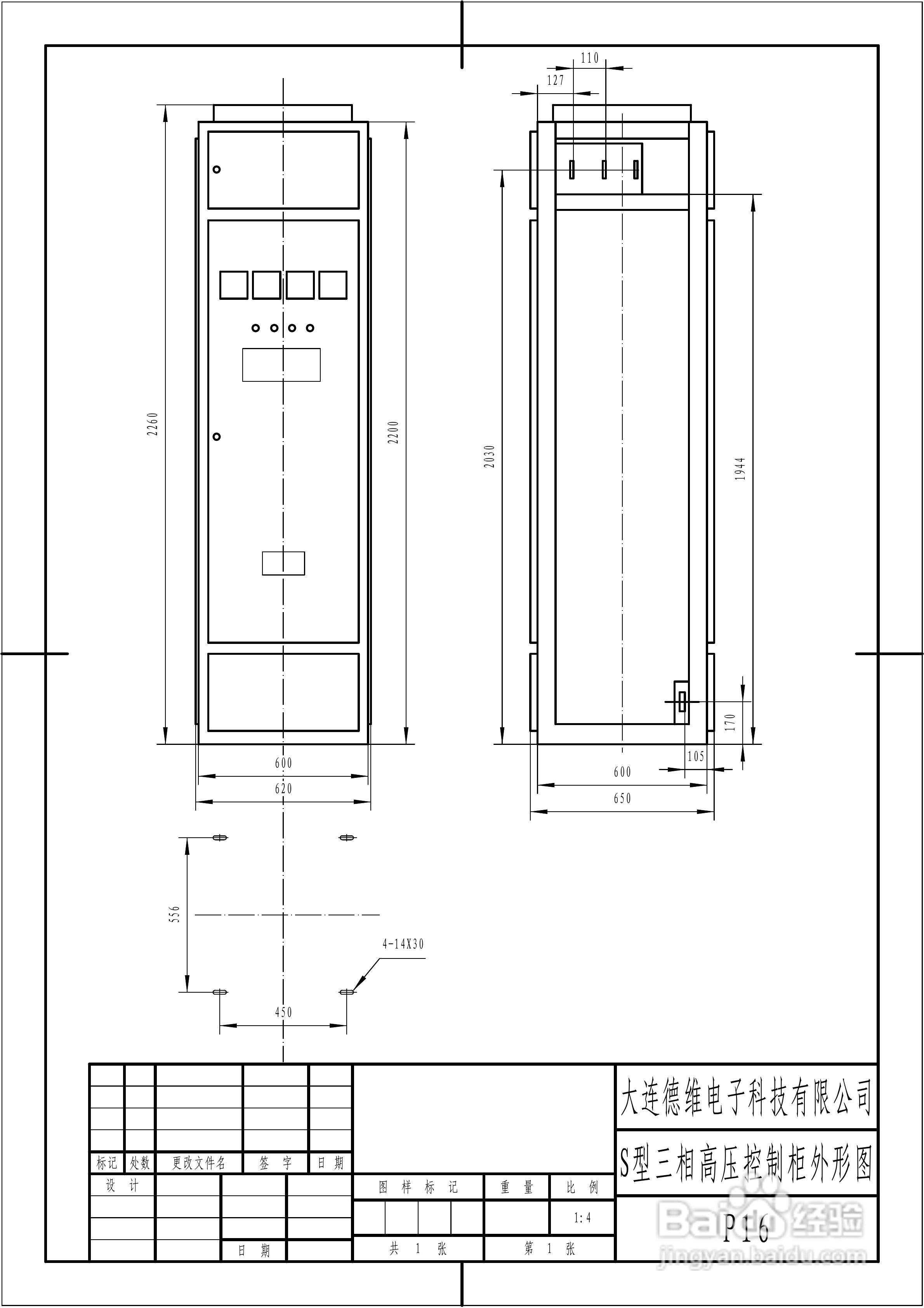
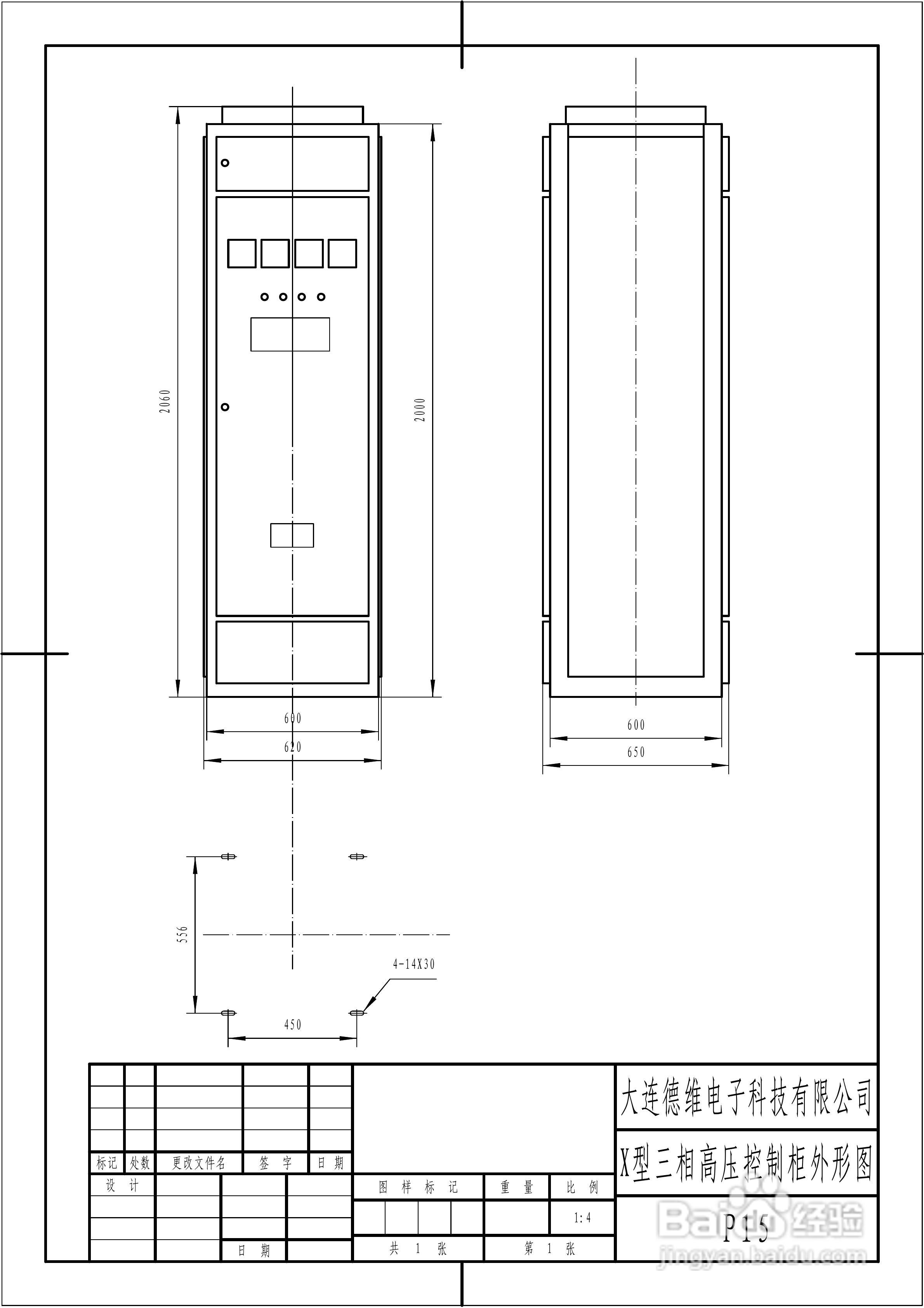
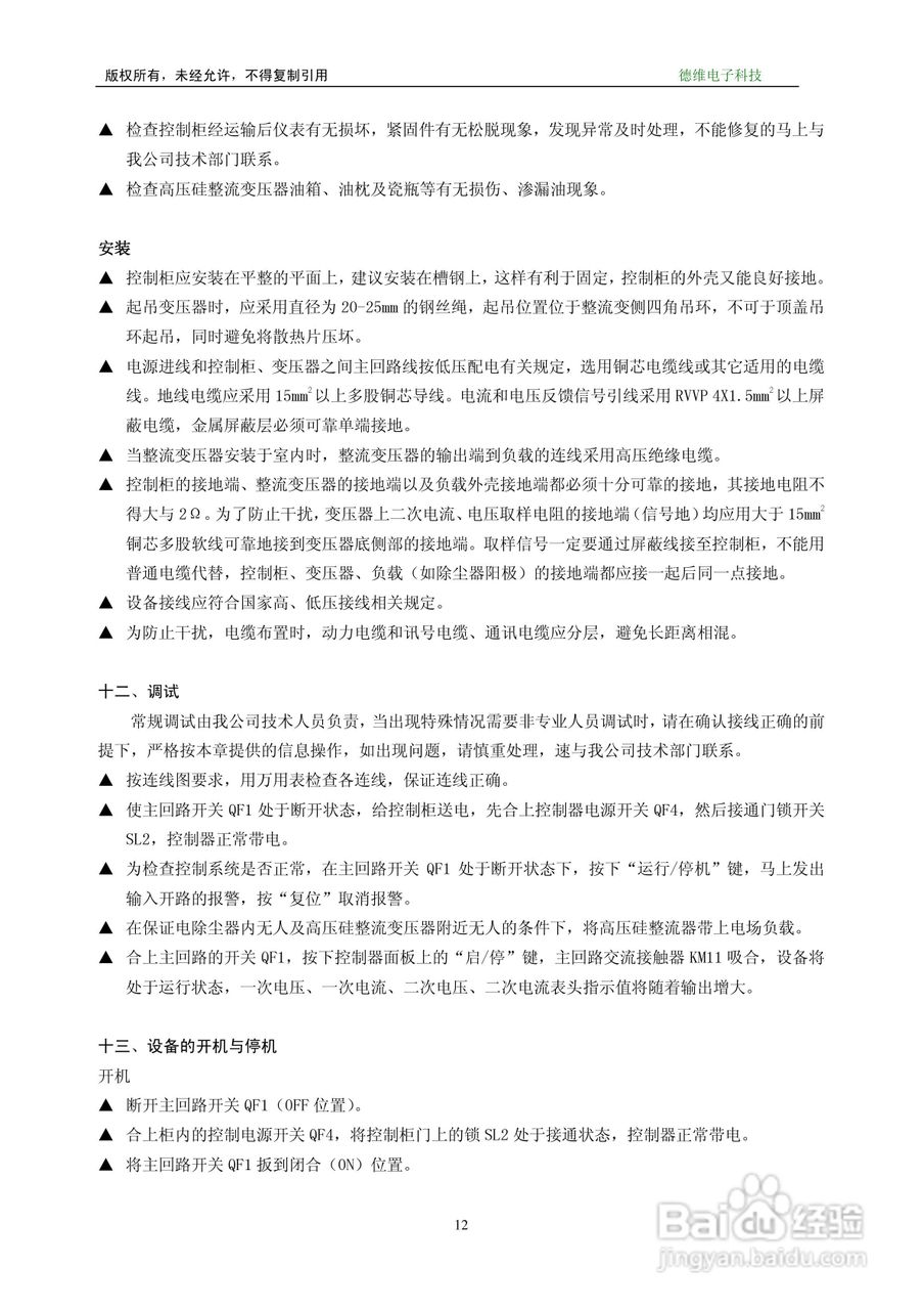
德维DHEP三相电源用户说明书:[2]

 时间:2026-02-16 08:31:48

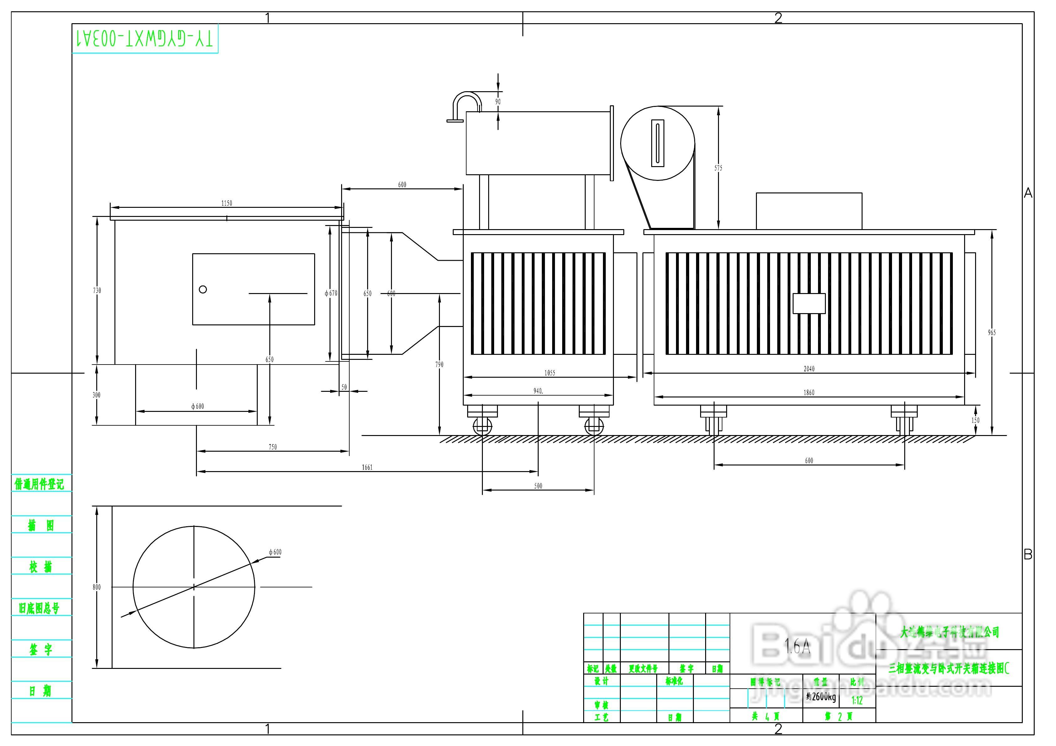
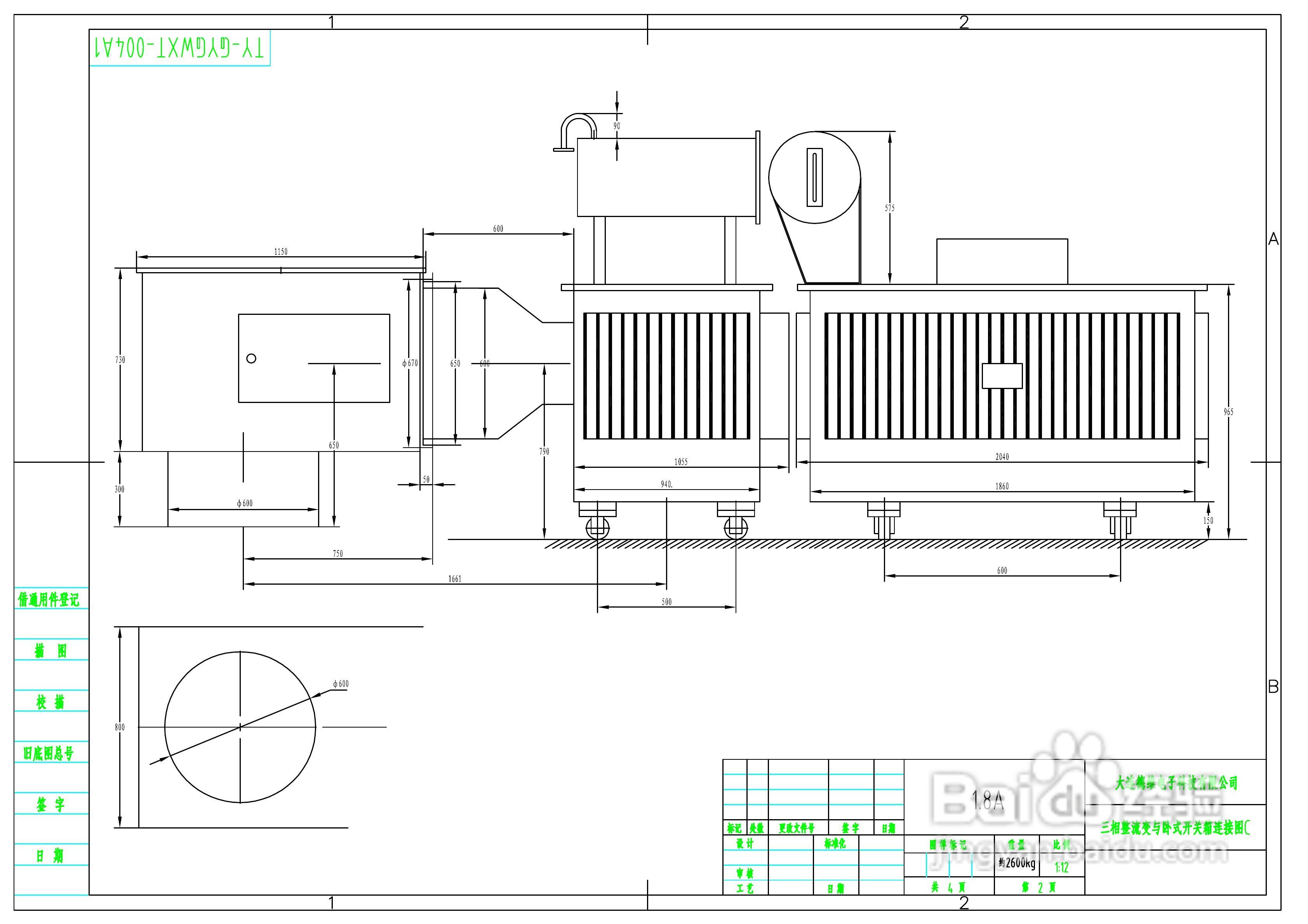
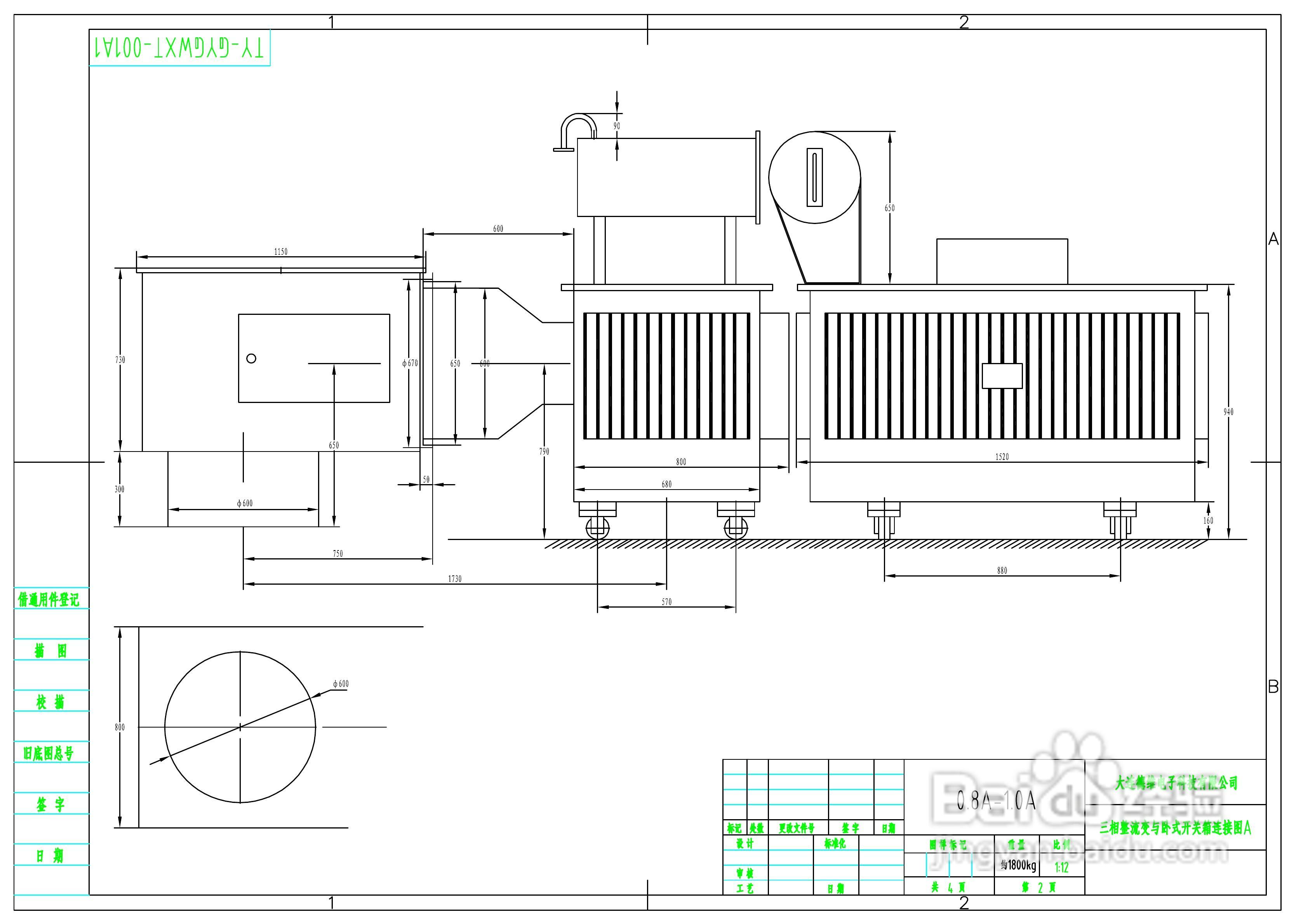
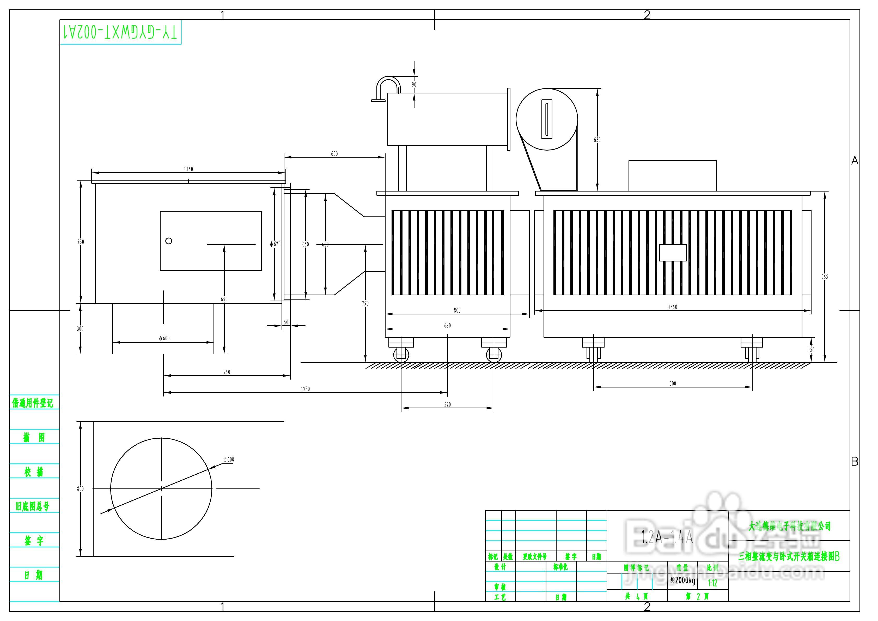
本篇为《德维DHEP三相电源用户说明书》,主要介绍该产品的使用方法以及常见故障解决方案。


德维DHEP三相电源用户说明书:[2]

德维DHEP三相电源用户说明书:[2]

德维DHEP三相电源用户说明书:[2]

德维DHEP三相电源用户说明书:[2]

德维DHEP三相电源用户说明书:[2]

德维DHEP三相电源用户说明书:[2]

德维DHEP三相电源用户说明书:[2]

德维DHEP三相电源用户说明书:[2]

德维DHEP三相电源用户说明书:[2]

德维DHEP三相电源用户说明书:[2]

(共篇)上一篇:|下一篇:
  • Windows10从17074版更新到17083版系统教程
  • 巨龙WCK-7010馈线保护测控装置说明书:[1]
  • PHILIPS FW-D59组合音响使用说明书:[2]
  • GV-R92128VH显卡中文使用手册:[4]
  • OET700系列光电电流电压互感器说明书:[1]
  • 热门搜索
    苦荞麦的功效与作用 八年级上册物理知识点 三伏贴的作用 核桃壳的功效与作用 黄芪的作用 摆地摊卖什么最火 性的知识 柠檬水什么时候喝好 八宝茶的功效与作用 运动腰包